Validación más rápida

Acelere el proceso de validación con la visualización 3D, el análisis de la causa principal y la corrección en una solución de software único.

Reducción de costos

Con DMP Inspection puede asegurar una calidad uniforme de las piezas y reducir inspecciones secundarias costosas en su proceso de producción.
DMP Inspection QA tool for Metal AM

Acerca de

Aplicaciones
  • Elaboración de algoritmos, propios y exclusivos para la tecnología DMP
  • Análisis rápido para inspección al 100 %
  • Análisis escalable a cualquier tamaño
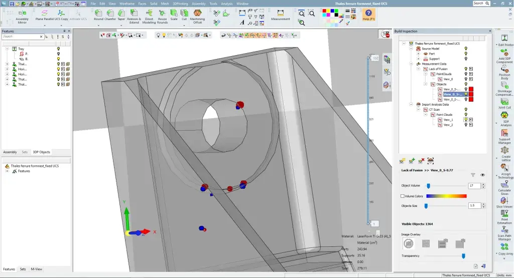
  • Visualización 3D avanzada de los defectos
  • Análisis detallado de la causa principal en 3DXpert
  • Todas las características para el flujo de trabajo completo de la fabricación aditiva en metal en un solo software 3DXpert
Ventajas
  • Reduzca el tiempo de validación
  • Identifique incidentes por falta de fusión y deformación
  • Analice por completo la causa principal con visualización 3D de las áreas de interés sobre el modelo digital y los parámetros de impresión
  • Resuelva los problemas con acciones correctivas sencillas
  • Reduzca al mínimo las inspecciones secundarias en producciones en serie
  • Amplia variedad de aleaciones de metal

    Confíe en una amplia cartera de aleaciones metálicas LaserForm listas para usar para impresión directa en metal (DMP) con parámetros de impresión probados de forma exhaustiva o procese cualquier aleación de metal apta para impresoras metálicas basadas en la fusión de cama de polvo (PBF).

¿Está interesado en comprar?

Acepto recibir comunicaciones de 3D Systems
¿Le gustaría recibir ofertas especiales, novedades de productos y noticias sobre eventos de 3D Systems? Al hacer clic en "Sí", acepta recibir comunicaciones de seguimiento de 3D Systems o de nuestros socios. También puede, en cualquier momento, optar por no recibir estas comunicaciones. Para consultar nuestra Política de Privacidad, haga clic aquí. Si desea administrar sus Preferencias, haga clic aquí.
CAPTCHA
Esta pregunta es para comprobar si eres o no un visitante humano y para prevenir envíos automáticos de spam.
  • ¿Qué herramienta de control de calidad de fabricación aditiva en metal 3D Systems es la adecuada para mí?

    Matriz de decisión de monitoreo de DMP Inspection
  • Grupo de innovación de aplicaciones

    Nuestro equipo puede ayudarlo a resolver los desafíos de diseño y producción más difíciles con las soluciones de fabricación aditiva. Juntos, identificaremos sus necesidades y trabajaremos con usted para optimizar sus diseños, así como para desarrollar, validar y definir un flujo de fabricación.